publicado

Análisis Ambiental en el Ciclo de Vida de las Carreteras y sus Firmes

Las carreteras emplean grandes cantidades de materiales y de energía, generando notables impactos ambientales, por lo que se ha de buscar maximizar los primeros (sus beneficios sobre la economía y la sociedad) minimizando los segundos (afecciones ambientales).

No estamos hablando de otra cosa que del ya conocido concepto de sostenibilidad, que nos invita a todos, como usuarios, constructores, proyectistas o administraciones, a analizar en profundidad el conjunto de aspectos ambientales, económicos y sociales, asociados al ciclo de vida de las infraestructuras de carreteras.

El Análisis de Ciclo de Vida (ACV) se puede entender como una herramienta metodológica de evaluación que sirve para estudiar, identificar, medir y cuantificar los aspectos e impactos ambientales potenciales directamente atribuibles a un «bien» (producto, tecnología, obra, servicio, suministro, etc.); en principio y a ser posible, a lo largo de su CV completo.

También permiten comparar varias opciones o alternativas del «bien» para seleccionar la más conveniente desde el punto de vista medioambiental. En lo que compete al CET, estos «bienes» son las carreteras en general y, especialmente, sus firmes en particular.

Análisis ambiental

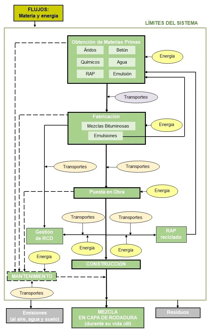
Entradas, salidas y etapas en el Ciclo de Vida de una Carretera

De una forma simplificada, se podría decir entonces, que un ACV consistiría en determinar los siguientes aspectos, en cada proceso y fase del sistema:

  • Las entradas (inputs): se refiere fundamentalmente al uso de recursos y materias primas, al transporte necesario, a la energía (electricidad, combustibles u otros), etc.
  • Las salidas (outputs): entendiendo como tales a las emisiones al aire, al agua y al suelo, así como los residuos y los subproductos que resulten.
  • Los impactos ambientales potenciales: vienen determinados por la «suma» de todas las entradas de materia y energía (inputs) y de las salidas de residuos y emisiones (outputs).

Estos impactos ambientales potenciales, directamente atribuibles a un bien, a lo largo de todo su ciclo de vida, se identifican y cuantifican conforme a un conjunto sistemático y ordenado de procedimientos: compilación de un inventario de entradas y salidas del sistema; evaluación de los impactos ambientales potenciales asociados a estas entradas y salidas e interpretación de los resultados de las fases de inventario y de impacto con relación a los objetivos del estudio.

El ACV como sistema integral

El ACV como sistema integral

El ACV surge por ello como una metodología útil para el análisis objetivo, metódico, sistemático y científico de los diferentes impactos ambientales potenciales, asociados a cada una de las etapas del ciclo de vida completo de un bien, lo que ha dado en llamarse «de la cuna a la tumba».

Dentro de los múltiples usos de este tipo de estudios, cabría destacar los siguientes:

  • Determinar estrategias para la reducción de los impactos, identificando puntos de mejora, así como determinar los puntos críticos.
  • Comparar varias opciones existentes o alternativas de un bien, o con otros funcionalmente equivalentes, para seleccionar lo que resulte más conveniente desde el punto de vista medioambiental.
  • Incrementar la cantidad y calidad de información ambiental que se puede proporcionar al cliente. Un uso característico del ACV es en el Etiquetado (y especialmente en las Declaraciones Ambientales de Producto o DAPs) y la Certificación; como herramientas voluntarias que tratan de estimular la demanda de bienes con menores cargas ambientales.
  • Apoyar de la Compra Pública Ecológica (CPE); siendo una de las herramientas que posibilita la inclusión de requisitos medioambientales en este tipo de procedimientos.
Estructura y aplicaciones de un ACV

Estructura y aplicaciones de un ACV

Tanto por su volumen como por su impacto, los sectores de la Construcción y el Transporte son fundamentales para la aplicación de las políticas medioambientales, donde el ACV se revela como una herramienta básica para su análisis.

No obstante, su aplicación al caso concreto de la construcción y mantenimiento de carreteras no es sencilla, por ser esta infraestructura un producto singular y complejo, cuyos impactos (sociales, económicos y ambientales) afectan a zonas muy amplias.

Para avanzar en este sentido, cabe destacar el trabajo que el CET realiza como coordinador de dos Grupos de Trabajo (GTs) de la Asociación técnica de Carreteras (ATC), dedicados ambos al estudio de los aspectos medioambientales de los firmes en particular y de la carretera en general.

Los objetivos generales de ambos GTs se centran en el seguimiento de las iniciativas, estudios, proyectos, metodologías, normas y plataformas a nivel nacional e internacional relacionadas con el Análisis Ambiental (ACV) y de Costes del Ciclo de Vida (CCV) en las Carreteras, así como también favorecer y fomentar la consideración de los criterios de sostenibilidad en todas las etapas de su CV.

Los primeros trabajos se ciñeron exclusivamente a los firmes, y consistieron en una compilación y análisis del Estado del Arte (EdA) en este tipo de estudios, metodologías y herramientas informáticas existentes más relevantes, tanto en el ámbito internacional como en el nacional. En 2018, ello dio lugar a la publicación de la Monografía CEDEX «Análisis Ambiental y de Costes del Ciclo de Vida de Firmes y Pavimentos» en el que, además, se recogen también otros aspectos como son sus aplicaciones en el campo del Etiquetado y la Certificación ambiental así como en el de la CPE.

Monografía CEDEX sobre ACV y CCV en firmes y pavimentos

Monografía CEDEX sobre ACV y CCV en firmes y pavimentos (2018)

Asimismo, en noviembre de 2018, al amparo de la publicación de la citada Monografía, se realizó una Jornada técnica del mismo nombre, organizada por el CEDEX conjuntamente con la ATC, en la que expertos relevantes en la materia trataron en diversas ponencias las temáticas principales abordadas en la Monografía. También hubo lugar para la reflexión y el debate en sendas mesas redondas en las que se abordaron los retos y oportunidades a los que se enfrenta el sector, tanto desde el punto de vista de las Administraciones Públicas como del empresarial.

Jornada CEDEX-ATC sobre ACV y CCV en firmes y pavimentos

Jornada CEDEX-ATC sobre ACV y CCV en firmes y pavimentos (nov 2018)

El CET también ha participado en el Proyecto Europeo LifeSURE (Pavimentos Urbanos Sostenibles: Reducción del impacto ambiental de las áreas urbanas), finalizado en diciembre de 2018. Su objetivo consistió en desarrollar una tecnología que permita fabricar de modo eficiente mezclas bituminosas templadas recicladas de alta tasa, con bajas temperaturas de fabricación y, al mismo tiempo, la rehabilitación completa de residuos procedentes del reciclaje de firmes.

Foto final proyecto LifeSURE

Proyecto LifeSURE

Con objeto de valorar las ventajas medioambientales de las mezclas desarrolladas en el proyecto, el CEDEX ha realizado un estudio de Análisis de Ciclo de Vida (ACV) de tipo comparativo entre las capas de rodadura de las tres mezclas analizadas (dos templadas de alta tasa y un hormigón bituminoso para su contraste).

Alcance y limites del ACV - Proyecto LifeSURE (CEDEX)

Alcance y límites del ACV - Proyecto LifeSURE (CEDEX)

Por último y en la línea del Análisis ambiental de carreteras, dentro del ámbito de los GTs de la ATC mencionados y con la colaboración de técnicos de distintos ámbitos, el CET se encuentra actualmente trabajando en la elaboración a medio plazo de una Herramienta de ACV para Carreteras a escala nacional, así como en la definición de los criterios, sus condiciones de contorno y la Base de Datos (BB.DD.) sobre la que se sustente.

Esta herramienta permitirá efectuar de una manera sencilla aproximaciones que nos den información relevante sobre los impactos ambientales asociados al ciclo de vida de las infraestructuras de carreteras.

Asimismo, pretende en un futuro recoger todas las casuísticas de tipología de firmes existentes en la Red de Carreteras del Estado (RCE). En una primera fase de la herramienta, se está actualmente diseñando para todas las secciones de la norma 6.1 IC sobre “Secciones de firme”. Asimismo, paralelamente a los firmes, también se está elaborando la metodología de ACV para otros elementos de la carretera como son la explanada y los movimientos de tierra. Las fases del CV a contemplar serán las comprendidas desde la producción de materiales hasta la fabricación y construcción, incluyéndose además la de explotación y la de mantenimiento.

Una de las principales funciones del CEDEX es contribuir a la transferencia del conocimiento y a la sensibilización. Por eso, merece la pena destacar la activa participación de los técnicos del CET en diversos comités técnicos y grupos de trabajo relacionados con la sostenibilidad de las carreteras. Aparte de ejercer la coordinación de los dos grupos de trabajo de la ATC mencionados anteriormente, dentro del ámbito de la Normalización Ambiental, el CET también participa activamente en el Comité AEN/CTN-198 de «Sostenibilidad en la construcción».

Contacto:

Marcos Perelli Botello

Número de teléfono

(+34) 91 335 78 21